https://static.down8818.com/uploads/20251111/6912fae6e1aea2.16386267.png

抽烟模拟器

类型:模拟经营 版本:1.2.1
语言:简体中文 大小:56.47MB
等级: 更新:2025-11-11
安卓版下载 无ios下载
扫码下载手机扫码下载

游戏介绍

抽烟模拟器手机版是一款集吸烟行为模拟与健康数据管理于一体的专业应用程序。该软件通过虚拟体验与实证记录相结合的方式,为用户提供科学的吸烟行为分析,同时通过模拟机制降低实际烟草摄入带来的健康风险。

抽烟模拟器手机版介绍:

作为专业的健康管理工具,本软件不仅能生成可视化的吸烟行为报告,还可将用户数据纳入全国吸烟人群数据库进行横向对比。该系统通过客观数据呈现与群体参照分析,帮助用户建立对吸烟习惯的理性认知,为行为干预提供科学依据。

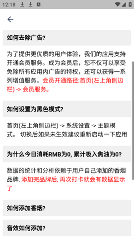
抽烟模拟器[图1]

抽烟模拟器手机版内容:

1. 虚拟香烟模块采用动态粒子渲染技术,精准模拟不同烟草产品的燃烧特性与烟雾扩散模式。这种沉浸式体验既满足感官需求,又完全规避了焦油、尼古丁等有害物质的物理接触。

2. 戒烟日记功能采用结构化数据录入系统,支持情绪标记、诱因分析和应对策略记录。长期数据积累可生成个人戒烟曲线图,辅助用户识别关键节点与周期性规律。

3. 健康评估系统通过算法模型计算吸烟造成的经济支出与健康损耗,提供包括肺功能退化预测、疾病风险预警等专业级数据分析报告。

抽烟模拟器手机版亮点:

1. 数据库收录全球主流烟草品牌物理参数,包括燃烧速率、烟碱释放曲线等专业指标,确保模拟过程符合实际产品特性。

2. 采用实时流体力学算法构建烟雾粒子系统,支持设备陀螺仪联动实现多视角观察,烟雾消散过程严格遵循空气动力学原理。

3. 设立无烟社区准则,所有模拟行为均标注健康警示,系统自动屏蔽可能诱导实际吸烟的关键词与图像元素。

4. 引入行为替代机制,当检测到用户吸烟冲动时,自动推送呼吸训练或指尖运动等替代方案,形成正向行为干预闭环。

抽烟模拟器[图2]

抽烟模拟器手机版细节:

烟雾动力学系统实时监测屏幕触控强度与频率,自动调整烟雾粒子密度与扩散速度。当用户执行快速挥动操作时,系统将启动湍流模拟算法增强视觉真实感。

烟灰物理引擎包含重力感应与碰撞检测模块,支持多点触控模拟烟灰弹落过程。累计烟灰量将转换为可视化数据,用于计算烟草消耗总量。

香烟熄灭机制集成压力传感器模拟功能,用户需在特定区域执行持续按压操作完成熄灭流程,系统会自动记录每次熄灭动作的时间戳与力度值。

抽烟模拟器在哪下载:

该应用程序可通过本站搜索功能直接获取完整安装包。

本站提供经数字签名的免安装版本,下载后可直接部署至移动设备,无需通过第三方应用商店进行安装。

抽烟模拟器[图3]

游戏截图

游戏信息

游戏厂商:来自互联网
文件md5:ee2c5b57b63acc42dfd65b5203c19efc
游戏包名:com.nft.soul
应用权限: